Collaborative Value Exchange Platform

PORTFOLIO SITE

React with Mantine UI

DEPLOYED ON VERCEL

React 18 TypeScript Mantine UI Responsive Design
  • • Modern component-based architecture
  • • Real-time updates and notifications
  • • Mobile-responsive design
  • • Advanced form validation

github.com/TaylorOne/CVxMantineUI

Asp.net Core with SQL Server

HOSTED AT INTERSERVER.NET

ASP.NET Core 8 Entity Framework SQL Server RESTful API
  • • Cookie-based Authentication & Authorization
  • • Entity Framework Code-First migrations
  • • RESTful API with Swagger documentation
  • • Email notifications and background services
  • • Comprehensive data validation

github.com/TaylorOne/CVX-backend-demo

A full-stack web application for managing collaborative organizations, projects, members using a novel launch token equity-based compensation system.

Bootstrap Themes Bootstrap Themes

History

I inherited the project from another developer who built it using no-code tools Softr/Airtable. It looked awful and was kludgy, requiring all kinds of work in the backend to get it to function properly. I knew the client need something much more substantial for a project of this complexity: a SQL database being the first thing and a totally revamped UI the other.

Bootstrap Themes

Back to the drawing board

I used Figma to redesign the project from the ground up. It was also incredibly useful throughout the life of the project as a vehicle for feedback from the client.

Specifications

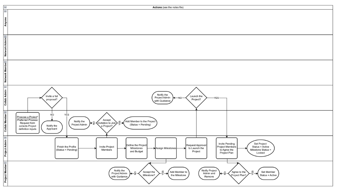
The client had thorough specifications and swimlane diagrams which provided a strong foundation to build upon.

Bootstrap Themes Bootstrap Themes
Bootstrap Themes

The finished product

I chose the Mantine UI to speed development and provide a clean design out of the box.

Bootstrap Themes Bootstrap Themes
Bootstrap Themes Bootstrap Themes Bootstrap Themes